555: AMV LED PWM Zeit Digital Messtechnik Power Alarm Kfz NF Spiele Remote Diverses
555-Messtechnik
2010-2021 © Peter E. Burkhardt
555-Messtechnik
22 MB 

Generatoren

Last-Generator zum Testen von 5V-Schaltungen

Last-Generator, Frequenz und Tastgrad einstellbar

PWM-Testgenerator 10 Hz bis 10 kHz, universelle 1A-Endstufe

PWM-Testgenerator (Update 2017)

PWM-Testgenerator 1 Hz bis 10 kHz (Update 2019)

PWM-Testgenerator 1 Hz bis 300 kHz, Counter (Update 2020)

PWM-Testgenerator 1 Hz bis 1 MHz (Update 2022)

Generatoren
2010-12 © Peter E. Burkhardt

Generatoren

Last-Generator zum Testen von 5V-Schaltungen

Anwendung

In digitalen Schaltungen ist häufig beim Einschalten der Betriebsspannung ein definierter Rücksetzimpuls erforderlich. Im Folgenden schaltet ein 555 periodisch die Betriebsspannung Ub an die zu testende Reset-Schaltung. Dadurch ist mit dem analogen Oszilloskop die Prüfung und Optimierung der Reset-Schaltung möglich.

Prinzip

Der 555 arbeitet als AMV und liefert ein niederfrequentes Schaltsignal, um die Reset-Schaltung und evtl. weitere digitale Schaltungsteile periodisch ein- und auszuschalten. Alle Einschalt-, Impuls- und Verzögerungszeiten, die normalerweise nur einmalig beim Ub-Einschalten auftreten, lassen sich am Oszilloskop darstellen und optimieren.

Last-Generator zum Testen digitaler Schaltungen

Schaltungsbeschreibung
AMV-Frequenz

Die Frequenz des 555-AMVs sollte mindestens so hoch sein, dass sich eine flimmerarme Oszi-Darstellung ergibt. Andererseits darf sie nicht zu hoch sein, um auch mit Oszis niedriger Grenzfrequenz noch genügend genau Anstiegs- und Verzögerungszeiten messen zu können.

Ein weiteres Kriterium ist die Anstiegszeit TA der geschalteten Ausgangsspannung U2. TA ist groß, wenn die kapazitive Belastung durch das Testobjekt groß ist (siehe Diagramm im Bild). Ist die U1-EIN-Zeit zu kurz, wird die nominale +Ub (5 V) nicht erreicht.

Die AMV-Frequenz wird von R1, R2 und C1 bestimmt. Sie ist mit S1 zwischen 162 Hz und 49 Hz umschaltbar. Damit ergibt sich einerseits mit 162 Hz eine gute Oszi-Darstellung, andererseits sind auch längere Anstiegszeiten TA zulässig. Abhängig vom Testobjekt können U1-Frequenz und U1-Tastgrad angepasst werden (Formeln siehe Bild).

Schaltstufe

Die AMV-Ausgangsimpulse U1 steuern über die Transistoren Q3, Q4 den Gegentakt-Schalter Q1, Q2. Q1 schaltet periodisch +5 V an die zu testende Reset-Schaltung. Wenn Q1 sperrt, schaltet Q2 die +Ub-Leitung der Testschaltung nach GND. Damit werden gespeicherte Ladungen der Stützkondensatoren schnell abgebaut. Diese Ladung müsste sich sonst über den Innenwiderstand der Reset-Schaltung abbauen. Bei hoher kapazitiver Last CL würde +Ub in den Pausen nicht auf Null absinken können.

Ansteuerung der Schaltstufe

Mit U1-H-Pegel steuert Q3 durch und liefert so den Basisstrom für den pnp-Transistor Q1, Q1 öffnet und schaltet +Ub an das Testobjekt. Gleichzeitig steuert auch Q4 durch und legt die Q2-Basis auf GND, Q2 sperrt.

Mit U1-L-Pegel sperrt Q3, Q1 erhält keinen Basisstrom mehr, Q1 sperrt. Der Widerstand R7 sorgt dafür, dass die Q1-Basis definiertes Potential erhält.

Mit U1-L-Pegel sperrt auch Q4. Jetzt erhält Q2 über R8 Basisstrom, Q2 öffnet und schaltet +Ub des Testobjekts auf GND.

Generatoren, Last-Generator zum Testen für 5 V
2010-10 © Peter E. Burkhardt

Anmerkung:

Die Sättigungsspannung UCE der Endstufen-Transistoren Q1 und Q2 sollte niedrig sein, damit +Ub am Testobjekt möglichst unverfälscht zur Verfügung steht. Deshalb ist die Gegentaktendstufe des 555 wegen der zu hohen Sättigungsspannung des oberen 555-Endstufenzweiges hier nicht direkt nutzbar.

Dimensionierung der Q1-Ansteuerung

Ausgangspunkt ist, dass die Schaltstufe bis zu 1 A liefern soll. Das Transistorpaar BD135-BD136 erfüllt diese Bedingung hinreichend (Ic = 1,5 A), zumal Q1 bzw. Q2 wegen dem AMV-Tastgrad von ca. 0,5 im Mittel nur mit maximal 0,5 A belastet würden.

Für den erforderlichen Q1-Basisstrom gilt Imax = 1 A. Die Q1-Stromverstärkung ist bei 1 A minimal 25 (lt. Datenblatt). IBEQ1 = 40 mA würden also reichen. Sicherheitshalber werden 50 mA angesetzt (leichte Übersteuerung) oder aber die Stromverstärkung könnte nur 20 betragen, um 1 A Q1-Kollektorstrom fließen zu lassen.

R5 berechnet sich aus UR5 (Ub abzüglich der Q1-Basis-Emitter-Spannung und der Q3-Kollektor-Emitter-Spannung) und IR5 = IBQ1. Gewählt wird der E12-Normwert 82 Ω. Die Kontrollrechnung zeigt, dass jetzt der Basisstrom 51,2 mA ist.

Zur Kontrolle sollte die R5-Verlustleistung berechnet werden:

UR5 * IR5 = 4,2 V * 51,2 mA = 215 mW.

Da diese Leistung aber nur während des U1-H-Pegels auftritt (bei L fließt kein Q3-Kollektorstrom), reicht ein 0,2W-Widerstand aus.

Bisher war R7 nicht berücksichtigt. Durch R7 sollten 1/10 vom Basisstrom fließen (Richtwert), also 5 mA. Da über R7 die konstante Q1-Basis-Emitter-Spannung steht, ist R7 leicht zu berechnen. Es ergeben sich 140 Ω, gewählt werden 220 Ω. Der sich nun ergebende R7-Strom lt. Kontrollrechnung beträgt 3,2 mA und geht dem berechneten Basistrom von 51,2 mA verloren.

Der resultierende Q1-Basisstrom ist also nur noch 48 mA, gemessen wurden in der Schaltung 49 mA. Das reicht aus.

Zur R3-Berechnung ist der Q3-Basistrom gefragt. Es muss mindestens ein Q3-Kollektorstrom von 51,2 mA fließen können (Summe von IR7 und IBQ1). Das bestimmt auch die Q3-Typ-Auswahl. Der Transistor SC945 lässt einen Kollektorstrom von 150 mA zu, ist also ausreichend.

Die Q3-Stromverstärkung ist minimal 70 (lt. Datenblatt), es wird ein Übersteuerungsfaktor von 2 angesetzt (Richtwert bei Kleinleistungs-Transistoren).

R3 berechnet sich aus UR3 (555-Ausgangspannung U1H abzüglich Q3-Basis-Emitter-Spannung) und IR3 = IBQ3. Es ergeben sich 2 kΩ, gewählt wird der E12-Normwert 1,8 kΩ. Die Kontrollrechung zeigt, dass jetzt der Basisstrom 1,7 mA beträgt, gemessen wurden in der Schaltung 1,6 mA.

Damit ist der obere Zweig der Schaltstufe berechnet.

Generatoren, Last-Generator zum Testen für 5 V
2010-10 © Peter E. Burkhardt
Dimensionierung der Q2-Ansteuerung

Ausgangspunkt ist auch hier, dass Q2 bis zu 1 A aufnehmen soll. Aufnehmen heißt, dass der Strom aus der Testschaltung heraus in den unteren Schaltstufenzweig Q2 hineinfließt. Dieser Strom nimmt zwar schnell ab, da es nur der Entladestrom der kapazitiven Last CL der Testschaltung ist. Für eine steile Entladeflanke ist aber ein hoher Maximalstrom erforderlich.

Der Entladestrom hängt nur von der CL-Größe ab (Elko-Anzahl/-Kapazität), nicht vom quasi-statischen Innenwiderstand (mittlere Stromaufnahme) der Testschaltung. Der obere Schaltstufen-Zweig Q1 ist ja in dieser Phase gesperrt.

Für den erforderlichen Q2-Basisstrom gilt also Imax = 1 A. Die Q2-Stromverstärkung ist bei 1 A minimal 25 (lt. Datenblatt). IBEQ2 = 40 mA würden also reichen. Sicherheitshalber werden 50 mA angesetzt (leichte Übersteuerung) oder aber die Stromverstärkung könnte nur 20 betragen, um 1 A Q2-Kollektorstrom fließen zu lassen.

R8 berechnet sich aus UR8 (Ub abzüglich der Q2-Basis-Emitter-Spannung) und IR8 = IBQ2. Gewählt wird der E12-Normwert 82 Ω. Die Kontrollrechnung zeigt, dass jetzt der Basisstrom 52,5 mA ist.

Zur Kontrolle sollte die R5-Verlustleistung berechnet werden:

UR8 * IR8 = 4,9 V * 52,5 mA = ca. 260 mW.

Diese Leistung tritt während des U1-L-Pegels auf (IR8 fließt als Q2-Basisstrom), aber auch während des U1-H-Pegels (IR8 fließt über Q4 nach GND). Sicherheitshalber sollte ein 0,5W-Widerstand vorgesehen werden.

Zur R4-Berechnung ist der Q4-Basistrom gefragt. Es muss mindestens ein Q4-Kollektorstrom von 59,8 mA fließen können. Dieser R8-Strom während des U1-H-Pegels ist jetzt etwas größer als während des U1-L-Pegels, da die Q4-Kollektor-Emitter-Sättigungsspannung mit 0,1 V niedriger als die Q2-Basis-Emitter-Spannung ist.

Die Q4-Stromverstärkung ist minimal 70 (lt. Datenblatt), es wird wieder ein Übersteuerungsfaktor von 2 angesetzt.

R4 berechnet sich aus UR4 (555-Ausgangspannung U1H abzüglich Q4-Basis-Emitter-Spannung) und IR4 = IBQ4. Es ergeben sich 1,76 kΩ, gewählt wird der E12-Normwert 1,8 kΩ. Die Kontrollrechung zeigt, dass jetzt der Basisstrom 1,7 mA beträgt, gemessen wurden in der Schaltung 1,6 mA.

Damit ist der untere Zweig der Schaltstufe berechnet. Allerdings wurde bisher die Strombegrenzung nicht berücksichtigt.

Strombegrenzung

Transistor Q6 schaltet die Q2-Basis nach GND, sobald die Spannung über R10 größer als ca. 0,65 V wird. R10 bestimmt, bei welchem Strom dieser Spannungsabfall erreicht wird. Bei Kurzschluss ergaben sich 1,38 A.

Die Strombegrenzung schützt Q2 bei der Entladung großer Elkos in der Testschaltung. Transistor Q1 ist auf eine Strombegrenzung der +5V-Quelle angewiesen.

Q1-Spannungsabfall der oberen Schaltstufe

Leider haben bipolare Transistoren beim Einsatz als Schalter einen Nachteil: Der Spannungsabfall über dem Schalttransistor ist meist mindestens 0,1 V und wird größer, wenn der geschaltete Kollektorstrom größer wird. Diese stromabhängige Kollektor-Emitter-Sättigungsspannung kann bis über 1 V betragen. Im Datenblatt des BD136 sind entsprechende Digramme UCEsat = f(IC) enthalten.

Beim Einsatz des Last-Schalters ist deshalb zu prüfen, ob die Versorgungsspannung vor dem Q1-Schalter (+5V) erhöht werden muss, um die Mindestspannung von 4,75 V (in digitalen 5V-Systemen) nach dem Q1-Schalter noch zu garantieren.

Sind kleine digitale Schaltungen mit geringem Strombedarf (bis ca. 0,5 A) zu testen, ist die Spannungserhöhung noch nicht erforderlich.

Generatoren, Last-Generator zum Testen für 5 V
2010-10 © Peter E. Burkhardt
U2-Kurvenform

Bei kleineren Testschaltungen mit geringer kapazitiver Last ist die U2-Anstiegszeit TA vernachlässigbar. Ist die Betriebsspannung Ub größerer Systeme zu schalten, ergibt sich abhängig von der Stütz-Elko-Anzahl und von der Stromaufnahme eine größere U2-Anstiegszeit. Auch der Innenwiderstand der +5V-Quelle spielt eine Rolle.

Bei Reset-Schaltungen, die mit Einschalten der Betriebsspannung den Reset-Impuls generieren, ist eine lange Ub-Anstiegszeit oft ein Problem. Mit dem Last-Generator kann Reset gezielt optimiert werden.

Fazit

Das periodische Ein- und Ausschalten der Betriebsspannung Ub mit dem 555 erlaubt die Beobachtung und Optimierung von Einschaltvorgängen in zu untersuchenden Schaltungen mit dem analogen Oszilloskop.

Der Spannungsabfall über dem Last-Schalter ist stromabhängig und muss bei größeren Testobjekten berücksichtigt werden.

Generatoren, Last-Generator einstellbar
2011-10 © Peter E. Burkhardt

Last-Generator, Frequenz und Tastgrad einstellbar

Anwendung

Das Verhalten digitaler und auch analoger Schaltungen beim Ein-/Ausschalten der Betriebsspannung kann mit dem folgenden Generator mit einem analogen Oszilloskop untersucht und optimiert werden.

Außerdem ist die Schaltung als PWM-Steller für bis zu 1 A Ausgangsstrom einsetzbar.

Eigenschaften
Prinzip

Der erste 555 (IC1) arbeitet als AMV und bestimmt die Frequenz des Schaltsignals. Die Frequenzeinstellung erfolgt durch Änderung der H-Zeit im Verhältnis 2 zu 1. Die sehr kurze L-Zeit bleibt konstant.

Der zweite 555 (IC2) arbeitet als MMV und wird vom AMV getriggert. Der MMV erlaubt die Einstellung des Tastgrades. Dazu wird die MMV-Impulslänge innerhalb der IC1-H-Zeit verändert. Die Frequenz des Schaltsignals bleibt also erhalten. Der längste MMV-Impuls muss mindestens so lang wie die längste IC1-H-Zeit (niedrigste AMV-Frequenz) sein, um einen Tastgrad von 1 mit dem Tastgrad-Poti VR2 einstellen zu können. Bei kürzerer IC1-H-Zeit (höhere AMV-Frequenz) werden 100 % Einschaltdauer entsprechend eher erreicht. Das ergibt (prinzipbedingt) einen toten VR2-Einstellbereich.

Eine spezielle Schaltung (Q8, Q9) sorgt für das Entladen des MMV-Kondensators C21 bei jedem IC1-H-Zeit-Ende, damit zu lange MMV-Impulse nicht wirksam werden.

Das Schaltsignal steuert die 1A-Endstufe an. Die zu untersuchende Schaltung wird über den oberen Gegentakt-Zweig (Q1) in der U2-H-Phase mit der Betriebsspannung U3 versorgt, die nahezu der Spannungsversorgung +Ub entspricht. Eine Strombegrenzung ist nicht vorgesehen, sie muss durch das vorgeschaltete Netzteil erfolgen.

Der untere Gegentakt-Zweig (Q2) legt in der U2-L-Phase den Ausgang U3 auf GND, so dass Kondensatoren der angeschlossenen Schaltung schnell entladen werden. Evtl. zu hohe Ströme werden mit Q6 begrenzt.

Die Endstufe entspricht dem vorigen Beitrag Last-Generator zum Testen von 5V-Schaltungen, wurde aber für den Ub-Bereich bis 16V dimensioniert.

Last-Generator, Frequenz und Tastgrad einstellbar

Generatoren, Last-Generator einstellbar
2011-10 © Peter E. Burkhardt
Schaltungsbeschreibung
AMV und Frequenz-Einstellung

Die Frequenz des 555-AMVs (IC1) sollte mindestens so hoch sein, dass sich eine flimmerarme Oszi-Darstellung ergibt. Andererseits darf sie nicht zu hoch sein, um auch mit Oszis niedriger Grenzfrequenz noch genügend genau Anstiegs- und Verzögerungszeiten messen zu können.

Die AMV-Frequenz wird von R11, VR12, VR1, R13, R14 und C11 bestimmt. Sie ist mit VR1 von 100 bis 200 Hz einstellbar. Voraussetzung ist der Bereichsabgleich mit VR12. Der Frequenzbereich sollte am oberen und unteren Bereichsende etwas überschritten sein, damit sich evtl. Frequenz-Änderungen nicht auf die Einstellbarkeit auswirken. Der VR12-Einstellwert im Testmuster war 6 kΩ.

Für andere Frequenzbereiche können die Werte für C11 (AMV) und C21 (MMV) umgeschaltet werden. Dadurch bleibt die AMV-Frequenzeinstellung im Verhältnis 1 zu 2 erhalten. Die Werte sind im Bild angegeben. R14 ist klein gegenüber den anderen Widerständen und bestimmt nur die (kurze) U1-L-Zeit.

MMV und Tastgrad-Einstellung

Der 555-MMV (IC2) wird gestartet, wenn die AMV-L-Zeit zu Ende ist. Um den negativen Trigger-Impuls UTR2 zu erhalten, wird U1 mit Transistor Q7 negiert und mit C27-R27 differenziert. Die positive über +Ub hinausgehende Spitze (verursacht durch die steigende UQ7-Flanke) wird mit Diode D2 begrenzt.

Nach dem Triggern beginnt die MMV-Zeit, die mit Poti VR2 eingestellt werden kann. Außerdem sind R21 und C21 zeitbestimmend. Mit C21 = C11 entspricht die maximale MMV-Zeit der maximalen AMV-H-Zeit (minimale Frequenz), so dass ein Tastgrad von 1 einstellbar ist. Dies ist mit R21 beeinflussbar, allerdings sollte R21 nicht kleiner als angegeben gewählt werden.

Damit bei zu langer MMV-Zeit (ist der Fall bei niedrigerer AMV-H-Zeit, d. h. bei höherer AMV-Frequenz) kein Nachtriggern durch den UTR2-Impuls erfolgt, wird der MMV-Kondensator C21 immer kurz vor dem Triggern entladen, so dass der MMV-Impuls neu beginnen kann. Dieses Entladen besorgt Q9, der für die AMV-L-Zeit durchgesteuert ist.

Bereichsende des Tastgrad-Potis VR2 ist ein Tastgrad von 1 (100 % Einschaltdauer), wobei dieses Ende bei niedrigster AMV-Frequenz am Poti-Ende liegt, bei höchster AMV-Frequenz dagegen schon in Poti-Mitte (entsprechend AMV-H-Zeit-Änderung 2 zu 1). Das ist prinzipbedingt, aber durch die relative geringe Frequenzvariation noch aktzeptabel.

Für kürzere MMV-Zeit sinkt entsprechend der Tastgrad auf nahezu 0,01. Dieser kürzest mögliche Ausgangsimpuls wird von der AMV-L-Zeit bestimmt (R14). Widerstand R14 sollte aber auch nicht kleiner gewählt werden wie angegeben, da es sonst zu Trigger-Schwierigkeiten kommt (nicht ausreichender Triggerimpuls UTR2).

Endstufe

Die MMV-Ausgangsimpulse U2 steuern über die Transistoren Q3, Q4 den Gegentakt-Schalter Q1, Q2. Q1 schaltet periodisch +Ub an die zu testende Schaltung. Wenn Q1 sperrt, schaltet Q2 die +U3-Leitung der Testschaltung nach GND. Damit werden gespeicherte Ladungen der Stützkondensatoren schnell abgebaut. Diese Ladung müsste sich sonst über den Innenwiderstand der Testschaltung abbauen. Bei hoher kapazitiver Last würde U3 in den Pausen nicht auf Null absinken können.

Ansteuerung der Endstufe

Mit U2-H-Pegel steuert Q3 durch und liefert so den Basisstrom für den pnp-Transistor Q1, Q1 öffnet und schaltet +Ub an das Testobjekt. Gleichzeitig steuert auch Q4 durch und legt die Q2-Basis auf GND, Q2 sperrt.

Mit U2-L-Pegel sperrt Q3, Q1 erhält keinen Basisstrom mehr, Q1 sperrt. Der Widerstand R7 sorgt dafür, dass die Q1-Basis definiertes Potential erhält.

Mit U1-L-Pegel sperrt auch Q4. Jetzt erhält Q2 über R8 Basisstrom, Q2 öffnet und schaltet U3 (+Ub des Testobjekts) auf GND.

Anmerkung:

Die Sättigungsspannung UCE der Endstufen-Transistoren Q1 und Q2 sollte niedrig sein, damit +Ub am Testobjekt möglichst unverfälscht zur Verfügung steht (auch abhängig vom Strom). Deshalb ist die Gegentaktendstufe des 555 wegen der zu hohen Sättigungsspannung des oberen 555-Endstufenzweiges hier nicht direkt nutzbar.

Strombegrenzung

Transistor Q6 schaltet die Q2-Basis nach GND, sobald die Spannung über R10 größer als ca. 0,65 V wird. R10 bestimmt, bei welchem Strom dieser Spannungsabfall erreicht wird. Bei Kurzschluss ergaben sich 1,38 A.

Die Strombegrenzung schützt Q2 bei der Entladung großer Elkos in der Testschaltung. Transistor Q1 ist auf eine Strombegrenzung der +Ub-Quelle angewiesen.

Generatoren, Last-Generator einstellbar
2011-10 © Peter E. Burkhardt
Q1-Spannungsabfall der oberen Schaltstufe

Leider haben bipolare Transistoren beim Einsatz als Schalter einen Nachteil: Der Spannungsabfall über dem Schalttransistor ist meist mindestens 0,1 V und wird größer, wenn der geschaltete Kollektorstrom größer wird. Diese stromabhängige Kollektor-Emitter-Sättigungsspannung kann bis über 1 V betragen. Im Datenblatt des BD136 sind entsprechende Digramme UCEsat = f(IC) enthalten.

Beim Einsatz des Last-Schalters ist deshalb zu prüfen, ob die Versorgungsspannung vor dem Q1-Schalter (+Ub) erhöht werden muss, um die Nominal-Spannung der Testschaltung (>4,75 V in digitalen 5V-Systemen) nach dem Q1-Schalter noch zu garantieren.

Sind kleine digitale Schaltungen mit geringem Strombedarf (bis ca. 0,5 A) zu testen, ist die Spannungserhöhung noch nicht erforderlich.

U3-Kurvenform

Bei kleineren Testschaltungen mit geringer kapazitiver Last ist die U3-Anstiegszeit vernachlässigbar. Ist die Betriebsspannung für größere Systeme zu schalten, ergibt sich abhängig von der Stütz-Elko-Anzahl und von der Stromaufnahme eine größere U3-Anstiegszeit. Auch der Innenwiderstand der +Ub-Quelle spielt eine Rolle.

Fazit

Das periodische Ein- und Ausschalten der Betriebsspannung mit dem 555 erlaubt die Beobachtung und Optimierung von Einschaltvorgängen in zu untersuchenden Schaltungen mit dem analogen Oszilloskop. Frequenz- und Tastgrad-Einstellung ermöglichen den flexiblen Einsatz.

Der Spannungsabfall über dem Last-Schalter ist stromabhängig und muss bei größeren Testobjekten berücksichtigt werden.

Generatoren, PWM-Testgenerator
2012, 2017, 2019 © Peter E. Burkhardt

PWM-Testgenerator 10 Hz bis 10 kHz, universelle 1A-Endstufe

Update 2017, 2019, 2020, 2022 beachten!

Anwendung

PWM-Schaltung und Endstufe sind einzeln oder kombiniert verwendbar. Die offene Baugruppe ist für Aufbau und Test von Schaltungen konzipiert. Die Ein- und Ausgänge sind steckbar.

Eigenschaften
Aufbau der Baugruppe

Als Prüf-Baugruppe im Zusammenhang mit Labor-Aufbauten ist die Schaltung als offene Lochraster-Platte für den Labortisch ausgeführt.

Die Verdrahtung erfolgte von Hand mit 0,5mm-Silberdraht. Endstufentransistoren und 10V-Regler sind auf Kühlkörpern montiert. Weitere Einzelheiten zeigt das Bild.

Die Ein-/Ausgänge der Schaltung sind passend zu meinem Stecksystem mit Sub-D-Buchsen realisiert. Verbindungen zu anderen Schaltungsteilen bzw. zum Prüf-Board werden ausschließlich über einzelne Leitungen mit vergoldeten 1mm-Steckern hergestellt. Auch einzelne Bauelemente haben solche Steckerstifte. Das System hat sich seit über 40 Jahren bewährt!

Generatoren, PWM-Testgenerator
2012, 2017 © Peter E. Burkhardt
Schaltung 2012
Schaltungsbeschreibung
Schaltungsteile
Schaltungsprinzip Generator

Der C555-Komparator (IC2) vergleicht die Kondensatorspannung UC11 des 555-AMV (IC1) mit der einstellbaren (VR22) Kontrollspannung Ucv. Der AMV arbeitet mit einer langen H-Zeit (einstellbar zur Frequenzänderung) und einer kurzen L-Zeit. Je größer Ucv ist, desto länger bleibt der C555-Discharge-Ausgang U2 auf H.

Die Umschaltung des C555-Ausgangs U2 auf L erfolgt mit Ende der AMV-H-Zeit. Dazu wird der Komparator-C555 (IC2) mit der fallenden Flanke des AMV-H-Impulses am Komparator-Trigger-Eingang Pin 2 getriggert. Nach dem kurzen UTR2-Impuls liegt der Trigger-Eingang für die restliche Zeit wieder auf H.

Tastgrad

Spannungsteiler R21-VR22-R23 liefert am CV-Eingang Pin 5 eine Vergleichsspannung Ucv zwischen GND und 2/3 von Ub. Das ist der Spannungsbereich, den der AMV (IC1) als UC11 liefert. Dabei beträgt der untere Schwellwert 1/3 von Ub.

Generatoren, PWM-Testgenerator
2012, 2017 © Peter E. Burkhardt

Wird Ucv zwischen 1/3 und 2/3 von Ub verändert, ergibt sich eine entsprechende Impulslänge an U2 zwischen 0 und 100 % eines Ladevorganges am Kondensator C11 bzw. C12.

Mit Ucv > 2/3 von Ub liegt U2 permanent auf H (100 % Einschaltdauer, ständige volle Aussteuerung). Mit Ucv < UC11 liegt U2 permanent auf L (0 %, Aussteuerung = Null). R21-VR22-R23 wurden so gewählt, dass der Einstellbereich des Potis VR22 dem Bereich der möglichen UC11-Spannung entspricht (0 bis 100 % Einschaltdauer). Das Bild enthält die gemessenen Ucv-Werte für +10 V.

Sowohl der 0%-Anschlag als auch der 100%-Anschlag des Potis VR22 haben einen geringen toten Bereich, damit keine U2-Spannung (0 % bzw. U2 = L), aber auch die volle U2-Spannung (100 % bzw. U2 = H) mit Sicherheit einstellbar ist. Es ergaben sich die im Bild angegebenen Widerstandswerte für R21-VR22-R23.

Frequenz und Entlade-Schaltung

Der AMV mit IC1 ist abweichend von der 555-Standardschaltung im niedrigen Frequenzbereich mit einer externen Entlade-Schaltung für den zeitbestimmenden Kondensator C11 ausgestattet. Außerdem fehlt der sonst übliche Entlade-Widerstand.

Transistor Q12 entlädt C11 schneller als der interne Qdis, so dass eine sehr kurze U1-L-Zeit möglich ist (ca. 20 µs). Der U1-Sägezahn hat also eine kurze Rückflanke. Damit wird der Tastgrad-Einstellbereich wenig eingeschränkt.

Diese Entladeschaltung wird nur im Frequenzbereich 1 (10 Hz bis 1,0 kHz, C11 = 1,33 µF) angewendet. Im Frequenzbereich 2 (100 Hz bis 10 kHz, C12 = 0,129 µF) würde durch die dann weiter sinkende Entladezeit die untere 555-Schwelle (1/3 Ub) unterschritten werden. Das hätte negative Auswirkungen auf die Frequenzkonstanz bei Ub-Änderungen. Außerdem würde sich dann der mit VR22 einstellbare Tastgrad-Einstellbereich ändern.

Deshalb ist die externe Entlade-Schaltung im hohen Frequenzbereich (Schalterstellung S11.2) nicht wirksam. In diesem Fall wird Q11 über R15 ständig durchgesteuert (Verbindung zu Pin 7 ist unterbrochen). Dadurch sperrt Q12 ebenfalls ständig und beeinflusst Knoten Pin 2-6 nicht. Die C12-Entladung geschieht ausschließlich direkt über Pin 7 und Qdis.

Die Frequenz ist trotz des Schutzwiderstands R11 mit dem Poti VR12 im Verhältnis 1:100 einstellbar, da ein etwas ungewöhnlicher Poti-Anschluss erfolgt. Der genaue Abgleich auf die Frequenzbereiche erfolgte mit den Kondensatoren (Parallelschaltungen für C11 bzw. C12). Prinzipbedingt ist die 555-AMV-Frequenz unabhängig von Ub.

Trigger-Schaltung

Jede steigende U1-Flanke (nach der Entladezeit Tdis) bewirkt wegen der Differenzierung mit C21-R25 das kurze Durchsteuern des Transistors Q21. Am Q21-Kollektor ergibt sich ein Triggerimpuls (UTR2), der das C555-FF des Komparators setzt, d. h. der C555-Ausgang U2 wird H (wegen des Pull-Up-Widerstands R27). Der negative Nadelimpuls bei fallender U1-Flanke wird mit Diode D21 begrenzt.

Das Differenzierglied und R26 sind so bemessen, dass der Triggerimpuls UTR2 möglichst kurz, aber auch lang genug zum sicheren Triggern für IC2 ist. Der Triggerimpuls ist ein sauberer L-Impuls von +Ub bis GND am Anfang der AMV-H-Zeit.

Minimaler und maximaler Tastgrad

Prinzipbedingt sind 0 % (D = 0, Spannung AUS) und 100 % (D = 1) Einschaltdauer einstellbar. Davon abweichend sind der minimal und maximal einstellbare Tastgrad in der Nähe dieser Grenzen. Die kurze Discharge-Zeit Tdis in Verbindung mit dem kurzen Triggerimpuls sichern aber, dass der Tastgrad-Sprung an den Bereichsgrenzen minimal bleibt (siehe Bild).

Bei 10 V Ausgangsspannung U2 ergeben sich minimal 50 mV (D = 0,005), danach 0 mV. Maximal einstellbar sind bei 1 kHz 9,8 V (D = 0,98), bei 10 kHz 9,2 V (D = 0,92), danach jeweils 10,0 V. Die berechneten Spannungswerte sind natürlich ideal integrierte Werte und entsprechen der durchschnittlich wirksamen Spannung am ohmschen Widerstand.

Generatoren, PWM-Testgenerator
2012, 2017 © Peter E. Burkhardt
Schaltmöglichkeiten Generator und Endstufe
Generator-Ausgang und Steckbuchse

Über den Emitterfolger Q22 steht U2 mit max. 10 V niederohmig an Steckbuchse X1 Pin 3-7-8 zur Verfügung. Durch Schutzwiderstand R29 ist der Ausgang kurzschlussfest und wegen R30 immer GND-bezogen abgeschlossen.

Wird am Generator-Ausgang ein 100-Ohm-Widerstand gegen GND geschaltet, ergibt sich die Halbierung der Ausgangsspannung U2, d.h. jetzt können 5V-Systeme direkt angesteuert werden (z.B. CMOS- oder TTL-Schaltungen).

Dieser Generator-Ausgang kann völlig unabhängig von der folgenden Endstufe benutzt werden.

Das Blockschaltbild (links) zeigt, wie Generator und Endstufe beschaltet werden können und welche Zustände sich ergeben. Im Bild links ist der Generator, dessen Ausgang X1.3-7-8 direkt mit den Endstufen-Eingängen X1.2 (oberer Zweig) und X1.4 (unterer Zweig) gebrückt werden kann. Ist das der Fall, schaltet H den oberen Transistor durch (Symbol 'I'), der untere Transistor wird gesperrt (Symbol '-'). Liegt also ein Rechtecksignal an, schalten die Endstufentransistoren wechselseitig durch.

Die Endstufen-Eingänge sind so konzipiert, dass ein offener Eingang als L gelesen wird. Führen also die Eingänge X1.2 und X1.4 ein L oder sind offen, ist der obere Transistor gesperrt, der untere ist leitend.

Auch die Endstufen-Ausgänge können frei beschaltet werden. Über X2.1/6 wird +Ub1 zugeführt. Das kann bei geringer Endstufenlast +Ub des Generators sein (Brücke X1.1/6 nach X2.1/6), bei höherer Last oder anderer Spannung ist aber eine externe Versorgung nötig.

Die Endstufenlast kann von X2.2/7 nach GND (oberer Zweig schaltet) und/oder von X2.4/8 nach +Ub1 (unterer Zweig schaltet) geschaltet werden. Zusätzlich ist auch das Verbinden der beiden Endstufen-Kollektoren (X2.2/7 mit X2.4/8) möglich. Ein interner 1410µF-Kondensator gegen GND ist an X2.3 frei verfügbar.

Gegentakt-Endstufe, oberer Zweig (pnp)

Ohne Ansteuerung oder bei L an X1.2 ist Q31 wegen R32 sicher gesperrt. Q33 erhält deshalb über Q31-R33 keinen Basisstrom von GND. Auch Q33 ist wegen R34 sicher gesperrt.

Mit H an X1.2 steuert Q31 durch und liefert damit über R33 von GND den Basisstrom für Q33. Q33 ist durchgesteuert. Eine Last zwischen X2.2 und X2.5 (GND) erhält Strom. An X2.2 liegt dann H.

R35 erfasst den Stromistwert. Ab ca. 0,6 V über R35 steuert Q32 auf. Damit wird der Q33-Basisstrom nach +Ub1 abgeleitet, Q33 sperrt. So wird der Strom durch Q33 und die Last begrenzt. Der Zweig ist kurzschlussfest, aber nicht dauernd.

Gegentakt-Endstufe, unterer Zweig (npn)

Ohne Ansteuerung oder bei L an X1.4 ist Q41 wegen R42 sicher gesperrt. Q43 erhält deshalb über R43 Basisstrom von +Ub1. Q43 ist durchgesteuert. Eine Last zwischen X2.1 (+Ub1) und X2.4 erhält Strom. An X2.4 liegt dann L.

R45 erfasst den Stromistwert. Ab ca. 0,6 V über R45 steuert Q42 auf. Damit wird der Q43-Basisstrom nach GND abgeleitet, Q43 sperrt. So wird der Strom durch Q43 und die Last begrenzt. Der Zweig ist kurzschlussfest, aber nicht dauernd.

Mit H an X1.4 steuert Q41 durch. Damit wird der Knoten R43-R44 über Q41 auf GND gelegt. Q43 erhält keinen Basisstrom mehr und sperrt.

Generatoren, PWM-Testgenerator
2012, 2017 © Peter E. Burkhardt
Details der Endstufen
Stromversorgung

Für den Generator wird +Ub = 10 V auf der Platine erzeugt. Über Schraubanschluss X01, X02 kann AC oder auch DC zugeführt werden. Im Muster stand ein Steckernetzteil mit nominal 12 VDC bei 500 mA zur Verfügung. Spannung und Strom am Lade-C C01 sind in der Schaltung angegeben. IC01 liefert die konstante +Ub. Diode D05 und D06 sind nicht unbedingt nötig, werden von mir aber zur Sicherheit immer eingesetzt. Vor allem, wenn Zugang zu +Ub von außen besteht, kann man nie wissen, ob schädliche Spannungen auftreten.

Der +Ub-Anschluss X1.1/6 steht u.a. für die Endstufe zur Verfügung. Allerdings muss bei Verbindung X1.1/6 zu X2.1/6 der KA7810 schon fast 210 mA liefern. Die Spannung über C01 sinkt dabei auf 14 V ab. Da mindestens 2,5 V (besser 3 V) zum Regeln für den KA7810 bleiben müssen, ist die Belastungsgrenze mit dem verwendeten Steckernetzteil fast schon erreicht. Doch für Versuche mit geringer Endstufenlast reicht es.

Die +Ub-Anzeige erfolgt mit der grünen LED D07.

Generatoren, PWM-Testgenerator
2012, 2017 © Peter E. Burkhardt
Verwendung, Anschlussmöglichkeiten

Die Baugruppe hat sich für viele Versuchs-Schaltungen bewährt. Im folgenden Bild sind nur einige prinzipielle Anschlussmöglichkeiten gezeigt. Generell stellen sich bei aktivem H an den Endstufeneingängen die dargestellten Endtransistor-Schaltzustände ein (weiter oben schon beschrieben). Symbol 'I' steht für durchgeschaltet (leitend), Symbol '-' dagegen für gesperrt.

Beachtenswert ist, dass die Endstufen-Zweige (oben/unten) auch einzeln angesteuert und verwendet werden können. Diese Forderung war übrigens auch maßgebend für die Wahl der Schaltungstechnik (keine Emitterfolger, sondern normale Schaltstufen).

Teilbild 1, Up-Last
Teilbild 2, Down-Last
Teilbild 3, Gegentakt-Last
Teilbild 4, geschaltete Stromversorgung
Teilbild 5, Open-Collector-Impulsausgang
Teilbild 6, Last-Test eines Netzgeräts
Generatoren, PWM-Testgenerator Update 2017
2017 © Peter E. Burkhardt

PWM-Testgenerator (Update 2017)

Update 2019, 2020, 2022 beachten!

Mit dem Update 2017 wurden folgende Änderungen vorgenommen:

Hier sind nur diese Änderungen beschrieben. Darüber hinaus ist die Schaltungsbeschreibung der Version von 2012 gültig (siehe PWM-Testgenerator 10 Hz bis 10 kHz, universelle 1A-Endstufe).

Schaltung Update 2017
LED-Anzeige der Endstufen

Damit auch ohne externe Lasten an den Ausgängen X2.2 und X2.4 der statische Pegel (L oder H) oder das Vorhandensein einer Impulsfolge angezeigt wird, werden die LEDs D38 und D48 jeweils über einen Darlington-Transistor angesteuert. Das erlaubt geringe Basisströme über je einen 10MOhm-Widerstand, geliefert vom 100k-Widerstand R39 bzw. R40. Diese Anzeige ist wichtig, um schon vor dem Anschließen einer niederohmigen Last die Kontrolle zu haben, ob die Endstufentransistoren wie gewünscht funktionieren.

Generatoren, PWM-Testgenerator Update 2017
2017 © Peter E. Burkhardt

Zur Spannungsversorgung für die Endstufen-LEDs wird die interne 10V-Schiene +Ub genutzt. Diese Spannung ist fest, im Gegensatz zu einer möglicherweise eingespeisten externen Spannung (+Ub1).

PWM-Testgenerator, Ansicht nach dem Update 2017

PWM-Testgenerator, Verdrahtung der Lochrasterplatte, Ansicht nach dem Update 2017

Generatoren, PWM-Testgenerator Update 2019
2019 © Peter E. Burkhardt

PWM-Testgenerator, 1 Hz bis 10 kHz (Update 2019)

Update 2020, 2022 beachten!

Mit dem Update 2019 wurden folgende Änderungen vorgenommen:

Hier sind nur diese Änderungen beschrieben. Darüber hinaus ist die Schaltungsbeschreibung der Version von 2017 gültig (siehe PWM-Testgenerator (Update 2017)).

Schaltung Update 2019
Erweiterung des Frequenzbereichs

Für Untersuchungen an Blinkerschaltungen im Zusammenhang mit der Stromaufnahme solcher Schaltungen wurde der Frequenzbereich des Testgenerators nach unten auf bis 1 Hz erweitert. Das konnte einfach durch Vergrößern des Kondensators C11 realisiert werden. C11 besteht aus mehreren Einzel-Cs, um die große Toleranz von Elkos ausgleichen zu können.

Poti für einstellbaren Impulsausgang

Mit einem relativ niederohmigen 2,5k-Poti wurde ein einstellbarer Impulsausgang ralisiert. Damit können Schaltungen mit unterschiedlicher Impulsamplitude versorgt werden. Ein sonst notwendiger externer Spannungsteiler zur Reduzierung z.B. auf 3 Vss für 3,3V-Systeme entfällt.

Der neue Impulsausgang erforderte eine zusätzliche Sub-D-Buchsenleiste X3.

Änderung der Stromversorgung

Die Stromversorgung wurde vom Schraubanschluss auf einen Steckanschluss geändert. Die Dioden der Greatzbrücke wurden entfernt. Geblieben ist nur eine Sicherheitsdiode, die bei Falschpolung der eingespeisten DC-Spannung leitend wird und somit verhindert, dass die Schaltung der Platine Schaden nimmt.

Das jetzt verwendete externe Steckernetzteil kann 1250 mA bei etwas über 12 V liefern. Somit können nun auch die Testgenerator-Endstufen direkt mit der internen 10V-Spannung bei hoher Belastung versorgt werden.

Generatoren, PWM-Testgenerator Update 2019
2019 © Peter E. Burkhardt
Generator-Ausgang mit neuer Buchsenleiste X3

Mit dem Update 2019 hat sich im folgenden Bild nur die mittlere Beschriftungsplatte geändert.

Die Impulsfolge steht jetzt nicht nur wie bisher an Buchseleiste X1 für die Endstufen zur Verfügung. Jetzt liefert der mit dem Poti VR23 realisierte Spannungsteiler an X3 ein kontinuierlich einstellbares Impulssignal zwischen Null (GND) und ca. 9 V.

PWM-Testgenerator, Ansicht nach dem Update 2019

Generatoren, PWM-Testgenerator bis 300 kHz
2020 © Peter E. Burkhardt

PWM-Testgenerator 1 Hz bis 300 kHz, Counter (Update 2020)

Update 2022 beachten!

Mit dem Update 2020 wurden folgende Änderungen vorgenommen:

Trotz der vorhandenen Beschreibung der Vorläufervarianten erfolgt hier eine komplette Beschreibung der Schaltung, so dass dieser Beitrag eigenständig alle nötigen Informationen umfasst.

Anwendung

Immer wenn es um die Ausgabe von Rechteckimpulsen im Frequenzbereich 1 Hz bis 300 kHz geht, ist der Generator anwendbar. Die offene Baugruppe ist ohne Gehäuse, liegt oder steht auf dem Labortisch und ist über mein 1mm-Stecksystem mit der zu testenden Schaltung zu verbinden.

Eigenschaften
Generatoren, PWM-Testgenerator bis 300 kHz
2020 © Peter E. Burkhardt
Schaltung Update 2020
Schaltungsbeschreibung
Schaltungsteile
Schaltungsprinzip Generator

Der C555-Komparator (IC2) vergleicht die Kondensatorspannung Uc des C555-AMV (IC1) mit der einstellbaren (VR2) Kontrollspannung Ucv. Der AMV arbeitet mit einer langen H-Zeit (einstellbar zur Frequenzänderung) und einer kurzen L-Zeit. Je größer Ucv ist, desto länger bleibt der C555-Discharge-Ausgang U2 auf H.

Die Umschaltung des C555-Ausgangs U2 auf L erfolgt mit Ende der AMV-H-Zeit. Dazu wird der Komparator-C555 (IC2) mit der fallenden Flanke des AMV-H-Impulses am Komparator-Trigger-Eingang Pin 2 getriggert. Nach dem kurzen UTR2-Impuls liegt der Trigger-Eingang für die restliche Zeit wieder auf H.

Tastgrad

Spannungsteiler R7-VR2 liefert am Komparator-CV-Eingang Pin 5 eine Vergleichsspannung Ucv zwischen GND und 2/3 von Ub. Das ist der Spannungsbereich, den der AMV (IC1) als Uc liefert. Dabei beträgt der untere Schwellwert nahezu Null (GND).

Wird Ucv zwischen GND und 2/3 von Ub verändert, ergibt sich eine entsprechende Impulslänge an U2 zwischen 0 und 100 % eines Ladevorganges am Kondensator C1.

Mit Ucv größer 2/3 von Ub liegt U2 permanent auf H (100 % Einschaltdauer, ständige volle Aussteuerung). Mit Ucv kleiner Uc liegt U2 permanent auf L (0 %, Aussteuerung = Null). R7-VR2 wurden so gewählt, dass der Einstellbereich des Potis VR2 dem Bereich der möglichen Uc-Spannung entspricht (0 bis 100 % Einschaltdauer). Für den oberen Vergleichswert ergaben sich 7,1 V als sichere Grenze, bei der in allen Frequenzbereichen eine Umschaltung auf 100 % Einschaltdauer erfolgte. Diese Grenze sollte eigentlich bei 10 V Ub den Wert 6,67 V haben, d.h. 2/3 von Ub. Aufgrund der internen Laufzeiten des C555-AMV wird aber erst bei einem höheren Spannungswert das 555-FF rückgesetzt, so dass die Kondensatorentladung des zeitbestimmenden Kondensators C1 etwas später beginnt. Die Aufladung von C1 dauerd entsprechend länger. Dieser Fehler tritt insbesondere im höchsten Frequenzbereich auf.

Sowohl der 0%-Anschlag als auch der 100%-Anschlag des Potis VR2 haben einen geringen toten Bereich, damit entweder keine U2-Spannung (0 % bzw. U2 = L), oder auch die volle U2-Spannung (100 % bzw. U2 = H) mit Sicherheit einstellbar ist. Es ergaben sich die im Bild angegebenen Widerstandswerte für R7-VR2. Vorteilhaft ist R7 durch einen 5k-Trimmer zu ersetzen, um so bequem 100 % Einschaltdauer einstellen zu können.

Frequenz und C-Entladung des C555-AMV

Beim AMV mit IC1 wurde abweichend von der 555-Standardschaltung auf einen Entladewiderstand für C1 verzichtet. Das bedeutet, C1 wird nach dem Erreichen der 2/3-Schwelle einfach kurzgeschlossen. Lt. Datenblatt ist das durchaus erlaubt. Es ergibt sich eine kurze L-Zeit am C555-Ausgang (Pin 3), deren Länge nur vom Innenwiderstand des 555-internen Transistors Qdis und natürlich von der Kapazität des Kondensators C1 abhängt.

Da beim 555 auch die untere Schwelle insbesondere bei hohen Frequenzen nicht sicher eingehalten wird, wurde das Prinzip der C1-Entladung auf Null angewandt. Das bedeutet, C1 wird immer auf GND entladen. Dazu dient die Schottky-Diode SD1, die bei jeder C1-Entladung (U1 führt L) den 555-Control-Eingang auf GND zieht. Der Spannungsbereich über C1 bewegt sich also zwischen nahezu GND und etwas über 2/3 von Ub.

Generatoren, PWM-Testgenerator bis 300 kHz
2020 © Peter E. Burkhardt

Natürlich ist der untere Schwellwert wegen der SD1-Durchlass-Spannung nicht genau Null. Bei genau Null würde der 555 nicht mehr schwingen. In den beiden unteren Frequenzbereichen ist sogar jeweils ein Widerstand in Reihe zu SD1 erforderlich, damit C1 auch wirklich bis nahe GND entladen wird. In den höheren Frequenzbereichen ist keine Schwellwertabsenkung mit SD1 erforderlich, da die kleine C1-Kapazität sowieso vom internen Entladetransistor Qdis vollständig bis auf GND entladen wird. Auch das ist eine Folge der Schaltzeiten des 555.

Die Umschaltung erfolgt mit einer zweiten Ebene des Frequenzbereichs-Schalters S1. Nur so ist ein einigermaßen gleichbleibendes Verhalten zwischen unter 1 Hz bis hin zu über 300 kHz zu erzielen.

Trigger-Schaltung

Jede steigende U1-Flanke bewirkt wegen der Differenzierung mit C2-R5 das kurze Durchsteuern des Transistors Q1. Am Q1-Kollektor ergibt sich ein Triggerimpuls (UTR2), der das C555-FF des Komparators setzt, d. h. der C555-Ausgang U2 am Pin 7 wird H (wegen des Pull-Up-Widerstands R9). Der negative Nadelimpuls bei fallender U1-Flanke wird mit Diode D1 begrenzt, um so Q1 zu schützen.

Das Differenzierglied und R6 sind so bemessen, dass der Triggerimpuls UTR2 möglichst kurz, aber auch lang genug zum sicheren Triggern des C555-Komparators (IC2) ist. Der Triggerimpuls ist ein sauberer L-Impuls von +Ub bis GND am Anfang der AMV-H-Zeit.

Mit dem Schaltungs-Update 2020 wurde der Kondensator C2 von 1 nF auf 120 pF verkleinert. Dadurch ergibt sich ein Triggerimpuls UTR2 von nur noch 1 Microsekunde. Das verringert Verzögerungen im höchsten Frequenzbereich um die 300 kHz.

Schaltmöglichkeiten Generator-Ausgang

Die Impulsfolge U2 steht an mehreren Ausgängen zur Verfügung. Eine direkte Verbindung zu den beiden Endstufen gibt es nicht. Dadurch sind viele Schaltungsmöglichkeiten gegeben und die Endstufen können auch separat genutzt und dabei von einem anderen Generator angesteuert werden.

Der Emitterfolger mit Transistor Q2 liefert ein relativ niederohmiges Signal mit minimal 100 Ohm Innenwiderstand (Schutzwiderstand R12). Dieses Signal ist auf die Buchsenleiste X1 geführt und kann von da aus über externe Brücken auf die Endstufen geschaltet werden.

Teilbild 1, Poti-Ausgang
Teilbild 2, OC-Ausgang
Teilbild 3, 5V-Ausgang
Teilbild 4, Ein-/Ausgang der Endstufe
Generatoren, PWM-Testgenerator bis 300 kHz
2022 © Peter E. Burkhardt
Schaltmöglichkeiten Generator und Endstufe

Das Blockschaltbild (links im Bild) zeigt, wie Generator und Endstufe beschaltet werden können und welche Zustände sich ergeben. Im Blockschaltbild ist links der Generator (einstellbar fo und D), dessen Ausgang X1.3-7-8 direkt mit den Endstufen-Eingängen X1.2 (oberer Zweig) und X1.4 (unterer Zweig) gebrückt werden kann. Ist das der Fall, schaltet H den oberen Transistor durch (Symbol 'I'), der untere Transistor wird gesperrt (Symbol '-'). Liegt also ein Rechtecksignal an, schalten die Endstufentransistoren wechselseitig durch.

Die Endstufen-Eingänge sind so konzipiert, dass ein offener Eingang als L gelesen wird. Führen also die Eingänge X1.2 und X1.4 ein L oder sind offen, ist der obere Transistor gesperrt, der untere ist leitend.

Auch die Endstufen-Ausgänge können frei beschaltet werden. Über X2.1-6 wird +Ub1 zugeführt. Das kann bei geringer Endstufenlast +Ub des Generators sein (Brücke X1.1/6 nach X2.1/6), bei höherer Last oder anderer Spannung ist aber eine externe Versorgung nötig.

Die Endstufenlast kann von X2.2/7 nach GND (oberer Zweig schaltet) und/oder von X2.4/8 nach +Ub1 (unterer Zweig schaltet) geschaltet werden. Zusätzlich ist auch das Verbinden der beiden Endstufen-Kollektoren (X2.2/7 mit X2.4/8) möglich.

Gegentakt-Endstufe, oberer Zweig (pnp)
L am Eingang führt zu L am Ausgang

Ohne Ansteuerung oder bei L an X1.2 ist Q4 wegen R17 sicher gesperrt. Q5 erhält deshalb über R18 keinen Basisstrom von GND. Q5 ist wegen R19 sicher gesperrt. Wegen R21 liegt an X2.2 L-Potential.

H am Eingang führt zu H am Ausgang

Mit H an X1.2 erhählt Q4 über R16 Basisstrom und steuert durch. Damit fließt Strom von GND über Q4-R18 in die Q5-Basis. Q5 steuert durch. Der Q5-Kollektor und damit X2.2 führen H. Eine Last zwischen X2.2 und X2.5 (GND) erhält Strom, der wegen R20 und Q6 bei zu hoher Last begrenzt wird.

R20 erfasst den Stromistwert. Ab ca. 0,6 V über R20 steuert Q6 auf. Damit wird der Q5-Basisstrom nach +Ub1 abgeleitet, Q5 sperrt. So wird der Strom durch Q5 und die Last begrenzt. Der Zweig ist kurzschlussfest, aber nicht dauernd.

Gegentakt-Endstufe, unterer Zweig (npn)
L am Eingang führt zu L am Ausgang

Ohne Ansteuerung oder bei L an X1.4 ist Q8 wegen R25 sicher gesperrt. Q9 erhält deshalb über R27 Basisstrom von +Ub1. Q9 ist durchgesteuert. Der Q9-Kollektor und damit X2.4 führen L. Eine Last zwischen X2.4 und X2.5 (GND) erhält Strom, der wegen R30 und Q10 bei zu hoher Last begrenzt wird.

R30 erfasst den Stromistwert. Ab ca. 0,6 V über R30 steuert Q10 auf. Damit wird der Q9-Basisstrom nach GND abgeleitet, Q9 sperrt. So wird der Strom durch Q9 und die Last begrenzt. Der Zweig ist kurzschlussfest, aber nicht dauernd.

H am Eingang führt zu H am Ausgang

Mit H an X1.4 erhält Q8 über R25 Basisstrom und steuert durch. Damit wird der Knoten R27-R28 auf GND gelegt, Q9 sperrt. Wegen R29 liegt an X2.4 H-Potential.

Generatoren, PWM-Testgenerator bis 300 kHz
2020 © Peter E. Burkhardt
LED-Anzeige der Endstufen

Damit auch ohne externe Lasten an den Ausgängen X2.2 und X2.4 der statische Pegel (L oder H) oder das Vorhandensein einer Impulsfolge angezeigt wird, werden die LEDs 3 und 4 jeweils über einen Darlington-Transistor angesteuert. Das erlaubt geringe Basisströme über je einen 10MOhm-Widerstand, geliefert vom 100k-Widerstand R21 bzw. R29. Diese Anzeige ist wichtig, um schon vor dem Anschließen einer niederohmigen Last die Kontrolle zu haben, ob die Endstufentransistoren wie gewünscht funktionieren.

Stromversorgung

Für den Generator wird +Ub = 10,0 V auf der Platine erzeugt. Über Steckanschluss X4 kann DC zugeführt werden. Im Muster stand ein Steckernetzteil mit nominal 12 VDC bei 1250 mA zur Verfügung. Die Spannung am Lade-C C01 ist in der Schaltung angegeben. Der LM317T IC01 liefert die konstante +Ub. Die Einstellung von genau 10,0 V erfolgt mit Poti VR01. Diode D03 und D02 sind nicht unbedingt nötig, werden von mir aber zur Sicherheit immer eingesetzt. Vor allem, wenn Zugang zu +Ub von außen besteht, kann man nie wissen, ob schädliche Spannungen auftreten.

Diode D01 ist eine kräftige 3A-Diode, die Schäden bei Falschpolung der zugeführten Rohspannung vermeidet. Das Einschalten der Baugruppe erfolgt mit Schiebeschalter S2.

Der +Ub-Anschluss X1.1/6 steht u.a. für die Endstufe zur Verfügung. Allerdings muss bei Verbindung X1.1/6 zu X2.1/6 der LM317 schon fast 210 mA liefern. Das verwendete externe Netzteil schafft das leicht. Die Rohspannung ist noch ausreichend hoch, damit der LM317 regeln kann. Doch für Versuche mit hoher Endstufenlast sollte eine externe Spannung +Ub1 zugeführt werden.

Frequenzanzeige

Gegenüber den früheren Versionen dieses PWM-Testgenerators war jetzt aufgrund günstiger Verfügbarkeit der Einsatz einer separaten fertigen Baugruppe mit digitaler Anzeige möglich. Der 50MHz-Counter ist ein chinesisches Produkt (EZM Electronics Studio) und basiert auf dem PIC-gesteuerten Frequenzzähler von Wolfgang Büschner (DL4YHF). Leider kommt es immer wieder vor, dass solche feinen Entwicklungen deutscher Elektronikfachleute von kommerziell agierenden Firmen kopiert werden, um damit Gewinne zu erwirtschaften.

Allerdings ist der Preis der EZM-Baugruppe unschlagbar günstig. Für mich als Hobbyist der alten hardware-basierten Schaltungstechnik wäre der Aufwand riesig, mit herkömmlichen ICs diese Messaufgabe zu realisieren.

Die Versorgung der Baugruppe erfolgt mit +Ub (10 V). Die geringe Überspannung (eigentlich sind maximal 9 V spezifiziert) verkraftet der auf dem Zähler vorhandene Spannungsregler spielend. Da der Zähler mit 5 V arbeitet, war eine Anpassung mit Spannungsteiler R3-R4 nötig. Die kurzen H-Impulse am C555-Ausgang (IC1) eignen sich gut zur Ansteuerung des Zählers. Die interne Ankopplung auf der Zählerplatine erfolgt kapazitiv.

Generatoren, PWM-Testgenerator bis 300 kHz
2020 © Peter E. Burkhardt
Verwendung, Anschlussmöglichkeiten

Die Baugruppe ist für viele Versuchsschaltungen einsetzbar. Im folgenden Bild sind nur einige prinzipielle Anschlussmöglichkeiten gezeigt. Generell stellen sich bei aktivem H an den Endstufeneingängen die dargestellten Endtransistor-Schaltzustände ein (weiter oben schon beschrieben). Symbol 'I' steht für durchgeschaltet (leitend), Symbol '-' dagegen für gesperrt.

Beachtenswert ist, dass die Endstufen-Zweige (oben/unten) auch einzeln angesteuert und verwendet werden können. Diese Forderung war übrigens auch maßgebend für die Wahl der Schaltungstechnik (keine Emitterfolger, sondern normale Schaltstufen).

Teilbild 1, Up-Last
Teilbild 2, Down-Last
Teilbild 3, Gegentakt-Last
Teilbild 4, geschaltete Stromversorgung
Teilbild 5, Open-Collector-Impulsausgang
Generatoren, PWM-Testgenerator bis 300 kHz
2020 © Peter E. Burkhardt
Teilbild 6, Last-Test eines Netzgeräts
Fazit

Die Baugruppe ist flexibel nutzbar, liefert durch die PWM alle möglichen Rechtecksignale und ist auch als Leistungsgenerator verwendbar. Vor allem der große Frequenzbereich und die eingebaute Frequenzanzeige erweitern den Anwendungsbereich. Eine externe Frequenzmessung mit einem Universalzähler ist nicht nötig.

Soll die Puls-Weiten-Modulation auch bei noch höherer Frequenz fehlerlos funktionieren, sind die CMOS-555 überfordert. Mit schnellen Komparator-ICs wäre eine Verbesserung möglich.

Generatoren, PWM-Testgenerator bis 1 MHz
2022 © Peter E. Burkhardt

PWM-Generator, 1 Hz bis 1 MHz (Update 2022)

Ziel dieses Updates war es vor allem, die obere Frequenzgrenze soweit wie möglich hinauszuschieben. Das gelang allerdings nur teilweise. Während der eigentliche Generator mit den beiden CMOS-555 eine noch akzeptable Impulsform liefert, ist dies nach der Endstufe nicht mehr der Fall. Insbesondere die D-Grenzen (Einschaltdauer) sind nach den Endstufen nicht mehr kontinuierlich bis Null (D = 0) bzw. 100 % (D = 1) verfügbar. Trotzdem hat sich der Umbau gelohnt. Nach dem Generator ist der erweiterte Frequenzbereich uneingeschränkt nutzbar.

Mit dem Update 2022 wurden folgende Änderungen vorgenommen:

Trotz der vorhandenen Beschreibung der Vorläufervarianten erfolgt hier eine komplette Beschreibung der Schaltung, so dass dieser Beitrag eigenständig alle nötigen Informationen umfasst.

Eigenschaften
Generatoren, PWM-Testgenerator bis 1 MHz
2022 © Peter E. Burkhardt
Schaltung Update 2022
Generatoren, PWM-Testgenerator bis 1 MHz
2022 © Peter E. Burkhardt
Schaltungsbeschreibung
Schaltungsteile
Schaltungsprinzip Generator

Der C555-Komparator (IC2) vergleicht die Kondensatorspannung Uc des C555-AMV (IC1) mit der einstellbaren (VR2) Kontrollspannung Ucv. Der AMV arbeitet mit einer langen H-Zeit (einstellbar zur Frequenzänderung) und einer kurzen L-Zeit. Je größer Ucv ist, desto länger bleibt der C555-Discharge-Ausgang U2 auf H.

Die Umschaltung des C555-Ausgangs U2 auf L erfolgt mit Ende der AMV-H-Zeit. Dazu wird der Komparator-C555 (IC2) mit der fallenden Flanke des AMV-H-Impulses am Komparator-Trigger-Eingang Pin 2 getriggert. Nach dem kurzen UTR2-Impuls liegt der Trigger-Eingang für die restliche Zeit wieder auf H.

Tastgrad

Spannungsteiler R7-VR2 liefert am Komparator-CV-Eingang Pin 5 eine Vergleichsspannung Ucv zwischen GND und 2/3 von Ub. Das ist der Spannungsbereich, den der AMV (IC1) als Uc liefert. Dabei beträgt der untere Schwellwert nahezu Null (GND).

Wird Ucv zwischen GND und 2/3 von Ub verändert, ergibt sich eine entsprechende Impulslänge an U2 zwischen 0 und 100 % eines Ladevorganges am Kondensator C1.

Mit Ucv größer 2/3 von Ub liegt U2 permanent auf H (100 % Einschaltdauer, ständige volle Aussteuerung). Mit Ucv kleiner Uc liegt U2 permanent auf L (0 %, Aussteuerung = Null). R7-VR2 wurden so gewählt, dass der Einstellbereich des Potis VR2 dem Bereich der möglichen Uc-Spannung entspricht (0 bis 100 % Einschaltdauer). Für den oberen Vergleichswert ergaben sich 7,1 V als sichere Grenze, bei der in allen Frequenzbereichen eine Umschaltung auf 100 % Einschaltdauer erfolgte. Diese Grenze sollte eigentlich bei 10 V Ub den Wert 6,67 V haben, d.h. 2/3 von Ub. Aufgrund der internen Laufzeiten des C555-AMV wird aber erst bei einem höheren Spannungswert das 555-FF rückgesetzt, so dass die Kondensatorentladung des zeitbestimmenden Kondensators C1 etwas später beginnt. Die Aufladung von C1 dauerd entsprechend länger. Dieser Fehler tritt insbesondere im höchsten Frequenzbereich auf.

Sowohl der 0%-Anschlag als auch der 100%-Anschlag des Potis VR2 haben einen geringen toten Bereich, damit entweder keine U2-Spannung (0 % bzw. U2 = L), oder auch die volle U2-Spannung (100 % bzw. U2 = H) mit Sicherheit einstellbar ist. Es ergaben sich die im Bild angegebenen Widerstandswerte für R7-VR2. Vorteilhaft ist R7 durch einen 5k-Trimmer zu ersetzen, um so bequem 100 % Einschaltdauer einstellen zu können.

Frequenz und C-Entladung des C555-AMV

Beim AMV mit IC1 wurde abweichend von der 555-Standardschaltung auf einen Entladewiderstand für C1 verzichtet. Das bedeutet, C1 wird nach dem Erreichen der 2/3-Schwelle einfach kurzgeschlossen. Lt. Datenblatt ist das durchaus erlaubt. Es ergibt sich eine kurze L-Zeit am C555-Ausgang (Pin 3), deren Länge nur vom Innenwiderstand des 555-internen Transistors Qdis und natürlich von der Kapazität des Kondensators C1 abhängt.

Da beim 555 auch die untere Schwelle insbesondere bei hohen Frequenzen nicht sicher eingehalten wird, wurde das Prinzip der C1-Entladung auf Null angewandt. Das bedeutet, C1 wird immer auf GND entladen. Dazu dient die Schottky-Diode SD1, die bei jeder C1-Entladung (U1 führt L) den 555-Control-Eingang auf GND zieht. Der Spannungsbereich über C1 bewegt sich also zwischen nahezu GND und etwas über 2/3 von Ub.

Natürlich ist der untere Schwellwert wegen der SD1-Durchlass-Spannung nicht genau Null. Bei genau Null würde der 555 nicht mehr schwingen. In den unteren Frequenzbereichen ist sogar jeweils ein Widerstand in Reihe zu SD1 erforderlich, damit C1 auch wirklich bis nahe GND entladen wird. In den höheren Frequenzbereichen ist keine Schwellwertabsenkung mit SD1 erforderlich, da die kleine C1-Kapazität sowieso vom internen Entladetransistor Qdis vollständig entladen wird. Auch das ist eine Folge der Schaltzeiten des 555.

Generatoren, PWM-Testgenerator bis 300 kHz
2020 © Peter E. Burkhardt

Die Umschaltung der Schottky-Diode SD1 in Serie mit verschiedenen Widerständen erfolgt mit einer zweiten Ebene des Frequenzbereichs-Schalters S1. Nur so ist ein einigermaßen gleichbleibendes Verhalten zwischen unter 1 Hz bis hin zu über 1 MHz zu erzielen. Es muss sichergestellt sein, dass C1 bis auf GND entladen ist, bevor er wieder aufgeladen wird. Das heißt, die Absenkung auf den unteren Schwellwert darf nicht zu früh, aber auch nicht zu spät erfolgen. Die Zeit für die Entladung hängt von der C1-Kapazität ab. Deshalb erfolgt für jeden Frequenzbereich ein gesonderter Abgleich der Widerstände R8a bis R8d. Für die beiden Bereiche 5 und 6 ist keine Schwellwertabsenkung nötig, da C1e bzw. C1f auch ohne SD1 auf GND entladen wird.

Für den Abgleich der Frequenzbereiche sind die Widerstände R1e und R1f eingefügt. Sie stellen sicher, dass trotz der C1-Toleranzen jede Frequenz von 0,7 Hz bis über 1 MHz einstellbar ist. Mit der etwas ungewöhnlichen Anordnung der Widerstände ist keine dritte S1-Ebene erforderlich.

Trigger-Schaltung

Jede steigende U1-Flanke bewirkt wegen der Differenzierung mit C2-R5 das kurze Durchsteuern des Transistors Q1. Am Q1-Kollektor ergibt sich ein Triggerimpuls (UTR2), der das C555-FF des Komparators setzt, d. h. der C555-Ausgang U2 am Pin 7 wird H (wegen des Pull-Up-Widerstands R9). Der negative Nadelimpuls bei fallender U1-Flanke wird mit Diode D1 begrenzt, um so Q1 zu schützen.

Das Differenzierglied und R6 sind so bemessen, dass der Triggerimpuls UTR2 möglichst kurz, aber auch lang genug zum sicheren Triggern des C555-Komparators (IC2) ist. Der Triggerimpuls ist ein sauberer L-Impuls von +Ub bis GND am Anfang der AMV-H-Zeit.

Mit dem Schaltungs-Update 2020 wurde der Kondensator C2 von 1 nF auf 120 pF verkleinert. Dadurch ergibt sich ein Triggerimpuls UTR2 von nur noch 1 Microsekunde. Das verringert Verzögerungen im höchsten Frequenzbereich.

Schaltmöglichkeiten Generator-Ausgang

Die Impulsfolge U2 steht an mehreren Ausgängen zur Verfügung. Eine direkte Verbindung zu den beiden Endstufen gibt es nicht. Dadurch sind viele Schaltungsmöglichkeiten gegeben und die Endstufen können auch separat genutzt und dabei von einem anderen Generator angesteuert werden.

Der Emitterfolger mit Transistor Q2 liefert ein relativ niederohmiges Signal mit minimal 100 Ohm Innenwiderstand (Schutzwiderstand R12). Dieses Signal ist auf die Buchsenleiste X1 geführt und kann von da aus über externe Brücken auf die Endstufen geschaltet werden.

Teilbild 1, Poti-Ausgang
Teilbild 2, 5V-Ausgang
Teilbild 3, Direkt-Ausgang CMOS-555
Generatoren, PWM-Testgenerator bis 1 MHz
2022 © Peter E. Burkhardt
Teilbild 4, Ein-/Ausgang der Endstufe
Schaltmöglichkeiten Generator und Endstufe

Das Blockschaltbild (links im Bild) zeigt, wie Generator und Endstufe beschaltet werden können und welche Zustände sich ergeben. Im Blockschaltbild ist links der Generator (einstellbar fo und D), dessen Ausgang X1.3/7/8 direkt mit den Endstufen-Eingängen X1.2 (oberer Zweig) und X1.4 (unterer Zweig) gebrückt werden kann. Ist das der Fall, schaltet H den oberen Transistor durch (Symbol 'I'), der untere Transistor wird gesperrt (Symbol '-'). Liegt also ein Rechtecksignal an, schalten die Endstufentransistoren wechselseitig durch.

Die Endstufen-Eingänge sind so konzipiert, dass ein offener Eingang als L gelesen wird. Führen also die Eingänge X1.2 und X1.4 ein L oder sind offen, ist der obere Transistor gesperrt, der untere ist leitend.

Auch die Endstufen-Ausgänge können frei beschaltet werden. Über X2.1-6 wird +Ub1 zugeführt. Das kann bei geringer Endstufenlast +Ub des Generators sein (Brücke X1.1/6 nach X2.1/6), bei höherer Last oder anderer Spannung ist aber eine externe Versorgung nötig.

Die Endstufenlast kann von X2.2/7 nach GND (oberer Zweig schaltet) und/oder von X2.4/8 nach +Ub1 (unterer Zweig schaltet) geschaltet werden. Zusätzlich ist auch das Verbinden der beiden Endstufen-Kollektoren (X2.2/7 mit X2.4/8) möglich.

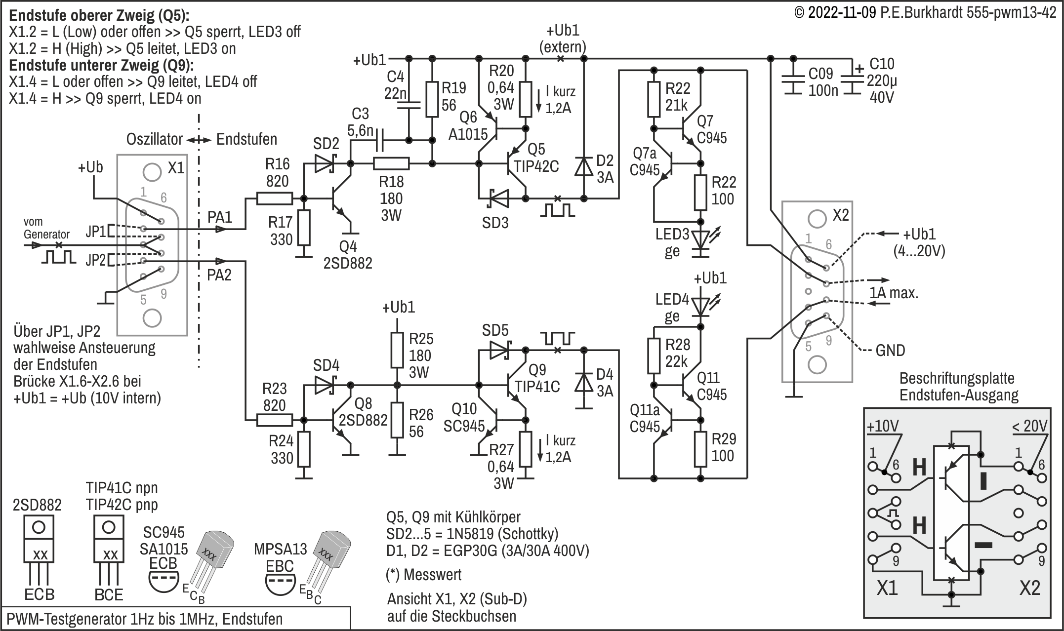
Gegentakt-Endstufe, oberer Zweig (pnp)
L am Eingang führt zu L am Ausgang

Ohne Ansteuerung oder bei L an X1.2 ist Q4 wegen R17 sicher gesperrt. Q5 erhält deshalb über R18 keinen Basisstrom von GND. Q5 ist wegen R19 sicher gesperrt. Wegen LED3 liegt an X2.2 L-Potential.

H am Eingang führt zu H am Ausgang

Mit H an X1.2 erhählt Q4 über R16 Basisstrom und steuert durch. Damit fließt Strom von GND über Q4-R18 in die Q5-Basis. Q5 steuert durch. Der Q5-Kollektor und damit X2.2 führen H. Eine Last zwischen X2.2 und X2.5 (GND) erhält Strom, der wegen R20 und Q6 bei zu hoher Last begrenzt wird.

R20 erfasst den Stromistwert. Ab ca. 0,6 V über R20 steuert Q6 auf. Damit wird der Q5-Basisstrom nach +Ub1 abgeleitet, Q5 sperrt. So wird der Strom durch Q5 und die Last begrenzt. Der Zweig ist kurzschlussfest, aber nicht dauernd.

Gegentakt-Endstufe, unterer Zweig (npn)
L am Eingang führt zu L am Ausgang

Ohne Ansteuerung oder bei L an X1.4 ist Q8 wegen R25 sicher gesperrt. Q9 erhält deshalb über R27 Basisstrom von +Ub1. Q9 ist durchgesteuert. Der Q9-Kollektor und damit X2.4 führen L. Eine Last zwischen X2.4 und X2.5 (GND) erhält Strom, der wegen R30 und Q10 bei zu hoher Last begrenzt wird.

R30 erfasst den Stromistwert. Ab ca. 0,6 V über R30 steuert Q10 auf. Damit wird der Q9-Basisstrom nach GND abgeleitet, Q9 sperrt. So wird der Strom durch Q9 und die Last begrenzt. Der Zweig ist kurzschlussfest, aber nicht dauernd.

H am Eingang führt zu H am Ausgang

Mit H an X1.4 erhält Q8 über R25 Basisstrom und steuert durch. Damit wird der Knoten R27-R28 auf GND gelegt, Q9 sperrt. Wegen LED4 liegt an X2.4 H-Potential.

Generatoren, PWM-Testgenerator bis 1 MHz
2022 © Peter E. Burkhardt
LED-Anzeige der Endstufen

Damit auch ohne externe Lasten an den Ausgängen X2.2 und X2.4 der statische Pegel (L oder H) oder das Vorhandensein einer Impulsfolge angezeigt wird, werden die LEDs 3 und 4 jeweils über eine Stromquelle angesteuert. Das erlaubt die Speisung von +Ub1, also auch von einer extern zugeführten Spannung von bis zu 20 V. Diese Anzeige ist wichtig, um schon vor dem Anschließen einer niederohmigen Last die Kontrolle zu haben, ob die Endstufentransistoren wie gewünscht funktionieren.

Stromversorgung

Für den Generator wird +Ub = 10,0 V auf der Platine erzeugt. Über Steckanschluss X4 kann DC zugeführt werden. Im Muster stand ein Steckernetzteil mit nominal 12 VDC bei 1250 mA zur Verfügung. Die Spannung am Lade-C C01 ist in der Schaltung angegeben. Der LM317T IC01 liefert die konstante +Ub. Die Einstellung von genau 10,0 V erfolgt mit Poti VR01. Diode D03 und D02 sind nicht unbedingt nötig, werden von mir aber zur Sicherheit immer eingesetzt. Vor allem, wenn Zugang zu +Ub von außen besteht, kann man nie wissen, ob schädliche Spannungen auftreten. Elko C03 verringert den Rauschpegel von +Ub.

Diode D01 ist eine kräftige 3A-Diode, die Schäden bei Falschpolung der zugeführten Rohspannung vermeidet. Das Einschalten der Baugruppe erfolgt mit Schiebeschalter S2.

Der +Ub-Anschluss X1.1/6 steht u.a. für die Endstufe zur Verfügung. Allerdings muss bei Verbindung X1.1/6 zu X2.1/6 der LM317 schon fast 210 mA liefern. Das verwendete externe Netzteil schafft das leicht. Die Rohspannung ist noch ausreichend hoch, damit der LM317 regeln kann. Doch für Versuche mit hoher Endstufenlast sollte eine externe Spannung +Ub1 zugeführt werden.

Frequenzanzeige

Gegenüber den früheren Versionen dieses PWM-Testgenerators war jetzt aufgrund günstiger Verfügbarkeit der Einsatz einer separaten fertigen Baugruppe mit digitaler Anzeige möglich. Der 50MHz-Counter ist ein chinesisches Produkt (EZM Electronics Studio) und basiert auf dem PIC-gesteuerten Frequenzzähler von Wolfgang Büschner (DL4YHF). Leider kommt es immer wieder vor, dass solche feinen Entwicklungen deutscher Elektronikfachleute von kommerziell agierenden Firmen kopiert werden, um damit Gewinne zu erwirtschaften.

Allerdings ist der Preis der EZM-Baugruppe unschlagbar günstig. Für mich als Hobbyist der alten hardware-basierten Schaltungstechnik wäre der Aufwand riesig, mit herkömmlichen ICs diese Messaufgabe zu realisieren.

Die Versorgung der Baugruppe erfolgt mit +Ub (10 V). Die geringe Überspannung (eigentlich sind maximal 9 V spezifiziert) verkraftet der auf dem Zähler vorhandene Spannungsregler spielend. Da der Zähler mit 5 V arbeitet, war eine Anpassung mit Spannungsteiler R3-R4 nötig. Die kurzen H-Impulse am C555-Ausgang (IC1) eignen sich gut zur Ansteuerung des Zählers. Die interne Ankopplung auf der Zählerplatine erfolgt kapazitiv.

Generatoren, PWM-Testgenerator bis 1 MHz
2022 © Peter E. Burkhardt
Verwendung, Anschlussmöglichkeiten

Die Baugruppe ist für viele Versuchsschaltungen einsetzbar. Im folgenden Bild sind nur einige prinzipielle Anschlussmöglichkeiten gezeigt. Generell stellen sich bei aktivem H an den Endstufeneingängen die dargestellten Endtransistor-Schaltzustände ein (weiter oben schon beschrieben). Symbol 'I' steht für durchgeschaltet (leitend), Symbol '-' dagegen für gesperrt.

Beachtenswert ist, dass die Endstufen-Zweige (oben/unten) auch einzeln angesteuert und verwendet werden können. Diese Forderung war übrigens auch maßgebend für die Wahl der Schaltungstechnik (keine Emitterfolger, sondern normale Schaltstufen).

Teilbild 1, Up-Last
Teilbild 2, Down-Last
Teilbild 3, Gegentakt-Last
Teilbild 4, geschaltete Stromversorgung
Teilbild 5, Open-Collector-Impulsausgang
Generatoren, PWM-Testgenerator bis 1 MHz
2022 © Peter E. Burkhardt
Teilbild 6, Last-Test eines Netzgeräts
Fazit

Die umfangreichen Änderungen insbesondere der Endstufen machte einen teilweisen Neuaufbau in Ugly-Technik erforderlich. So konnte der alte Testaufbau gerettet werden.

Wichtig ist, dass im AMV und im Komparator die 555-Typen TS555CN eingesetzt werden. Im Gegensatz zum ILC555 hat der TS-Typ eine wesentlich höhere Grenzfrequenz. Versuchsweise brachte es der TS555 auf 4 MHz, der ILS555 dagegen nur auf 1,1 MHz. Es wurden mehrere Exemplare getestet, mit tendenziell gleichem Ergebnis.

Die Baugruppe ist flexibel nutzbar, liefert durch die PWM alle möglichen Rechtecksignale und ist auch als Leistungsgenerator verwendbar. Allerdings schlug der Versuch fehl, die Endstufen bis zur oberen Frequenzgrenze von 1 MHz zufriedenstellend zu trimmen. Die Freiwerdezeit der Transistoren konnte zwar durch die Schottky-Dioden verringert werden. Auch die Anstiegszeit der vom oberen Endstufenzweig (pnp) gelieferten Impulse konnte durch C3 und C4 verringert werden. Beides hat aber nicht gereicht, über die Endstufen den gesamten D-Bereich von Null bis 1 nutzen zu können. Die einstellbare ED betrug lediglich 20 % bis 80 %. An beiden Einstellgrenzen sprang der Pegel dann auf Null bzw. auf 100 %.

Da besteht also noch Handlungsbedarf.

© Peter E. Burkhardt